Excel表格共享
认证企业
Excel表格共享
|
软件资讯
excel中有哪些常用的加密功能可以对文件进行加密和修改密码?(二)
SEP技术支持
|
2020/5/25 17:08:11
推荐使用:
Excel数据采集软件
(免费下载,像Excel一样极速上手,可灵活自定义的企业管理软件)
在上一篇文章中,大家探讨了怎么设置工作表来开启批准登陆密码,改动批准登陆密码,维护工作表的登陆密码,容许编写该地区的登陆密码,及其摆脱Excel登陆密码的二种方式。今日,接着表述在excel中常见的密码设置和破译方式。
五.保护工作表登陆密码
文中务必探讨怎样保护工作表的登陆密码,因为它不容易,很多设置密码和其他类型的安全性不可以完成。
我们一起最先说,在单元格格式设定对话框(CTRL1键盘快捷键开启)中,有一个受维护的标识。
双向挑选有二种挑选,注解清晰地说明,锁住代表着锁定单元格,掩藏代表着将公式计算掩藏在单元格中,二者都会设定维护操作台后起效。在我们设定的涵数不愿被别人见到时,您能够 挑选含有涵数的单元格地区,设定模块文件格式,挑选掩藏前边的勾选框,并设定工作簿维护,因而涵数的內容无法显示在编写列上。
在图中中密码设置的全过程是设定保护工作表的全过程,能够 在三个地区开启。
在Review菜单栏下的维护涵数组里,能够 见到保护工作表涵数。
挑选电脑鼠标右键单击表名,您还能够见到下列涵数:
在start菜单栏下,单元格作用组里的文件格式下拉列表。你了解,这类方式并不常见。
挑选后,将显示信息以下对话框:
在对话框上边的输入框中输入支付密码,点击明确按键,随后再度输入支付密码,起效。
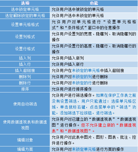
创作者的数据图表E显示信息在Excel的全部设置密码中,保护工作表选择项是最普遍的,因此我们一起看一下她们在查验以后能干什么。
维护操作台候选计划方案概述
工作簿维护细目
假定工作表中有三个工作簿。大家为工作簿设定了一个保护工作表实际操作,但大家忘了登陆密码。大家应该怎么办?
流程1:关掉此工作表并将文件后缀.xsltx改成.rar格式。
[流程2:双击鼠标开启ZIP文档以下:]
点击文件夹名称相对路径XL/工作簿打开文件夹。
流程3:你见到这种文档了没有,set1.xml?大家刚刚设定的表是第三个表,因此这里大家将share3.xml文件拷贝并黏贴到一个当地相对路径(它能够 立即拷贝到桌面),右键单击电脑鼠标,挑选对外开放方式,以书籍的方法开启它,还会继续有一堆没法载入的编码。
流程4:查寻表维护,在英语单词前边有一个标记。从这儿,寻找相匹配的另一个半标记并删掉这些(即上边的深蓝色地区)。储存,关掉。
流程5:将储存的share3.xml文件拖回压缩包并更换初始文档。随后将.rar的后缀名更改成原先的后缀名.xsltx,它为受维护的工作簿集清除登陆密码。
在所述文章内容中,创作者的图E叙述了保护工作表的全部选择项,在其中估算较难了解的是编写计划方案,也有很多人不清楚这一计划方案是啥,因此我们一起在文中结尾说。
附加专业知识
excel程序是什么?哪些作用?
[宣布表述:]
该计划方案是由excel储存的一组值,能够 在工作簿上全自动更换。您能够 建立一个不一样的值组,并将其储存为一个计划方案,随后在他们中间转换以见到不一样的結果。
增[加方案:
在数据信息菜单栏下的预测分析特点组里,点击仿真模拟剖析的下拉选项以查询程序管理器。因为它归属于预测分析和分析工具,表明程序管理器做为一个分析工具,它能够 组成不一样数据信息的不一样数据信息组成,依据大家明确提出的优化算法获得剖析指标值,能够 各自显示信息程序流程的結果,能够 产生全部程序流程的个人总结。点击程序管理器弹出来下列对话框。
如今大家用这类方式来分析问题:月薪5000元,根据五年固定利率3.575%的复利率,预估在二十年内,剖析年利率做到五万元的最好的选择!
最先,我们在工作簿中列举下列文件格式:
C6模块的作用沒有许多 详细介绍,随后开启程序管理器,点击Add按键建立一个新的解决方法。
设定后,点击明确按键,并在弹出来程序流程变量类型对话框中键入程序流程的值。
键入后,点击明确按键,按住之上方式,反复十年、十五年、二十年的作法以下图示。在我们挑选在其中一个选择项时,点击display按键(自然,双击鼠标程序流程名),方式中的自变量将全自动出現在工作簿中,結果将出現在c6模块中。
如果我们想见到总体解决方法,您能够 点击summary按键来设定它,并将转化成一个新的程序流程引言工作簿来列举全部程序流程的汇报。
45
上一篇:excel中有哪些常用的加密功能可以对文件进行加密?如果密码忘记了该怎么破解?(一)
下一篇:「伙伴云」伙伴云免费版和标准版功能有哪些区别?
相关主题
什么是excel服务器?它和云表的区别在哪里?
6236
企格:让你的Excel表格自动批量生成条形码二维码
3160
免费下载:根据表格数据批量生成生成条形二维码,扫码出入库软件
3040
「伙伴云」伙伴云免费版和标准版功能有哪些区别?
2502
113套可以直接应用的很复杂的Excel表格模版,以后肯定会用上,建议先收藏
2292
常见的16个excel基础教程,建议新手收藏起来
2252
Excel表格中设置的公式太多,如何批量修改?只要做到三步,轻轻松松就能快速搞定
2164
「伙伴云」伙伴云如何配置企业微信侧边栏?
2146
分享6个常用的Excel薪资表模板,很实用的模版记得先收藏
2138
设置Excel表格共享有什么好办法吗?
2128
表格共享软件
推荐
精品
推荐
免费品牌入驻
ERP系统
管理生产企业的销售部、采购部、工程部、生产部、仓库、财务部。企业ERP管理软件支持按订单、按计划生产,适合生产制造企业、加工厂,包括自有研发及销售的全面型制造企业。
进销存软件
管理企业的出入库、进货、销货、库存、资金。支持商品的组装和拆卸业务,详细记录商品的应收、应付款,并自动统计未结款项。
客户管理系统
销售团队管理、销售成本分析、客户售后管理、售后材料及成本管理。
OA办公系统
管理公司的人事、行政、办公、资产、审批。
房产中介系统
为房地产公司、房产中介、公寓公司提供销售及客户的信息化管理。
项目管理软件
管理企业的项目、合同、工程材料、工程设备、劳务分包、租赁等业务。让工程成本核算、项目利润一目了然,合同的应收、应付款项有据可循,材料的采购/用量实时统计。
表格共享协作
免费的、多人同时编辑Excel共享表格的软件,提供企业内网版和在线云表格两个版本。
货代管理系统
管理货代物流企业的货运代理运输、车辆配送、集装箱、仓储出入库,支持陆运、海运、空运,自动统计货运成本及收入。
表格共享软件
热门资讯
发布资讯
什么是excel服务器?它和云表的区别在哪里?
企格:让你的Excel表格自动批量生成条形码二维码
免费下载:根据表格数据批量生成生成条形二维码,扫码出入库软件
「伙伴云」伙伴云免费版和标准版功能有哪些区别?
113套可以直接应用的很复杂的Excel表格模版,以后肯定会用上,建议先收藏
常见的16个excel基础教程,建议新手收藏起来
Excel表格中设置的公式太多,如何批量修改?只要做到三步,轻轻松松就能快速搞定
「伙伴云」伙伴云如何配置企业微信侧边栏?
分享6个常用的Excel薪资表模板,很实用的模版记得先收藏
设置Excel表格共享有什么好办法吗?
云表格修改标题要怎么操作?
云表格怎么做的有人知道吗?
分享20种常用的财务报表,格式清晰明了,财务新手不要错过哦
推荐